Обзор лучших автоинверторов
Для составления рейтинга были использованы следующие параметры:
- мощность;
- качество выходного напряжения;
- поведение при перегрузках;
- комплектация;
- дополнительные функции (если есть);
- отзывы в реале и интернете;
- внешний вид;
- средняя цена в марте 2016 года.
МАП «Энергия» 900
Мощность 900 ватт, входное напряжение 10-15 вольт. Выходное напряжение со минимальным количеством гармоник и частотой 50 герц. При нагрузке свыше 1,3 киловатт автоматически отключается. Если нагрузка соответствует норме, то напряжение стабильно. Может использоваться как мощное пускозарядное устройство (обратное преобразование из 220 в 12 вольт). Внешний вид – большая и тяжелая коробка с цифровым индикатором и переключателями. Стоимость 35 тысяч рублей.
Штиль PS12/300
Мощность 300 ватт, входное напряжение 10,5–14 вольт. Выходное напряжение с минимумом количеством гармоник и частотой 50-60 герц. Если нагрузка на выходе менее 300 ватт, то напряжение стабильно. При увеличении мощности нагрузки напряжение начинает падать. Инвертор комплектуется проводами и разъемами для подключения к автомобильному аккумулятору, а также переходником для прикуривателя. На вид серая неказистая коробка на резиновых ножках. Стоимость 4500 рублей.
MobilEn SP-150
Заявленная мощность 150 ватт, но на испытаниях выдерживал нагрузку в 180 ватт, не снижая напряжения. Подключение дополнительной нагрузки приводит к срабатыванию защиты. При перегрузке сигнализирует легким, но неприятным писком. После отключения пищит очень громко. Выходное напряжение с минимумом гармоник частотой 50-60 герц. Оснащен штатным USB-портом, поэтому можно использовать для зарядки телефона, фотоаппарата, видеокамеры или iPod. Внешний вид – небольшая прямоугольная коробка, на одном торце которой расположена стандартная розетка, на другой сдвоенный провод с переходником на прикуриватель. Стоимость 1300 рублей.
MeanWell A301‑150‑F3
Мощность 150 ватт, входное напряжение 10,5–15 вольт. Выходное напряжение с минимумом гармоник и частотой 50-55 герц. При увеличении нагрузки до 175 ватт происходит автоматическое отключение. Оснащен стандартной розеткой и шнуром питания с переходником для прикуривателя. На вид серебристый аккуратный цилиндр. Стоимость 3500 рублей.
AcmePower DS-120
Заявленная мощность 120 ватт, но хорошо работает лишь при нагрузке менее 100 ватт. При увеличении мощности нагрузки до 107-110 ватт устройство автоматически выключается. Выходное напряжение со средним количеством гармоник и частотой 50-60 герц. Оснащен штатным USB-портом, поэтому можно использовать для зарядки телефона, фотоаппарата, видеокамеры или iPod. В комплект входит провод с переходником для прикуривателя. Внешний вид – аккуратная небольшая плоская коробочка из черного/серого пластика. Стоимость 750 рублей.
Правила установки и подсоединения
Основные требования правильного монтажа и подсоединения устройства:
- Перед подключением к АКБ или прикуривателю переключатель преобразователя следует перевести в положение «выключено».
- При установке оборудования в салоне или багажнике необходимо выбрать сухое и проветриваемое место, не допускается попадание на прибор горячего воздуха от системы отопления или радиатора.
- Корпус не должен подвергаться воздействию солнечных лучей и соприкасаться с легковоспламеняющимися материалами.
- Перед коммутацией следует проверить состояние корпуса прикуривателя и электрической проводки. Запрещено подавать чрезмерную нагрузку или устанавливать предохранители с повышенным номиналом.
Обзор производителей
Различные торговые точки могут предложить довольно широкий ассортимент инверторов-преобразователей напряжения 12-220 В. Инверторы выпускаются в различных странах — большинство из них производится в Китае, но это совсем не значит что они плохого качества. Ведь многие известные бренды из-за высокой конкуренции стремятся снизить себестоимость своей продукции, поэтому и переносят свои производственные мощности на территорию Китая.
Изучая предлагаемые рынком модели можно обратить внимание, что некоторые изделия имеют одинаковые характеристики, но при этом значительно различаются в цене. Связанно это с использованием той или иной радиоэлементной базы. Устройства, соответствующие заявленным характеристикам, собранные на качественной элементной базе и оборудованные необходимой защитой, надёжны в эксплуатации, поэтому стоят дороже
Устройства, соответствующие заявленным характеристикам, собранные на качественной элементной базе и оборудованные необходимой защитой, надёжны в эксплуатации, поэтому стоят дороже.
Наиболее популярными брендами являются:
- Wenchi. Тайваньский производитель радиоэлектронного оборудования. Присутствует на рынке уже более 23 лет. Его продукция сертифицирована во многих странах мира, включая Россию. Компания имеет свою лабораторию, в которой проводится испытание приборов и внедрение в их работу новых технологий. Спросом пользуются модели INS-1000W-12 и INS-200W-12.
- Mean Well. Ведущий разработчик импульсных блоков питания. Фирма постоянно модернизирует и расширяет ассортимент своей продукции. Хорошие технические характеристики и демократичная цена позволяют каждому покупателю выбрать оптимальное оборудование этой марки. Популярными моделями являются: A301−2K5-F3 PBF, A301−150-F3, TN-1500−212B.
- Gembird. Основанная в Голландии в 1997 году компания стала лидером в производстве компьютерной периферии источников питания. Хотя цех по производству инверторов находится в Китае, продукция проходит тщательный контроль и соответствует международным стандартам. Сервисные центры фирмы расположены во многих странах, что позволяет довольно быстро получить качественную помощь. Потребители часто выбирают инверторы серии Gembird I.
- Robiton. Российская компания, специализирующая на производстве элементов питания. Её продукция соответствует требованиям безопасности Европейского союза. На все свои изделия фирма предоставляет три года гарантии. Повышенным спросом пользуются модели R300 и R500.
Какие бывают преобразователи
В современно мире существует множество видов преобразователей тока, как небольших для минимальных потребностей, так и крупных способных обеспечить энергией несколько электроприборов.

Для самых простых нужд можно использовать преобразователи работающие от прикуривателя в автомобиле. Работу холодильника они конечно обеспечить не смогут, но вот радио или зарядку телефона, планшета, ноутбука вполне осилят.









Благодаря ШИМ контролерам преобразователи заметно шагнули вперёд. Вырос коэффициент полезного действия, а форма тока приблизилась к привычным для приборов форме чистого синуса. А максимальная мощность выросла до нескольких кило ватт.

Конечно всё это касается лишь дорогих и массивных преобразователей. Но и более простые, тоже не стояли на месте и улучшали свои характеристики.

Время работы будет ограниченно мощностью и ёмкостью аккумулятора. И если вы на долго отправляетесь в путешествие, то не следует слишком сильно нагружать аккумулятор и ограничивать себя в потреблении электроэнергии.

Для отдыха не природе лучше всего подойдёт компактный маломощный преобразователь. Его вполне хватит для бытовых нужд в походе.


Не каждый бытовой прибор сможет работать с такой формой тока и может вовсе прийти в негодность. Поэтому следует внимательно подходить к выбору приборов для поездок на природу.








Существует три вида преобразователей напряжения с 12 на 220 В:
- Автомобильный;
- Компактный;
- Стационарный тип.

Также нельзя забывать, что чем выше нагрузка на преобразователь, тем ниже его КПД. И если в этом нет необходимости, нагружать его следует минимально, чтобы не расходовать драгоценную энергию впустую.

Обзор популярных автомобильных инверторов
Составляя рейтинг автомобильных инверторов, мы учитывали множество параметров:
- мощность;
- чистота выходного сигнала;
- стабильность работы;
- безопасность и защита от перегрузок;
- комплект поставки;
- цену;
- репутацию производителя и отзывы владельцев.
Тест автомобильных инверторов выявил несколько наиболее популярных моделей, представленных на российском рынке.
МАП «Энергия» 900

Рассчитанный на мощность до 900 Вт инвертор подключается к источникам напряжением 10-15 В. Выходной сигнал отличается стабильностью частоты 50 Гц. Защита от перегрузок срабатывает при нагрузке более 1300 Вт. Прибор предусматривает обратное преобразование из 220 В в 12 В и используется как пускозарядное устройство. МАП «Энергия» 900 считается одной из лучших моделей на рынке по критериям качества, надежности и возможностей, хоть и имеет высокую стоимость.
Luxeon IPS-2000S

Относительно недорогой для мощности 1000 Вт автопреобразователь китайского производства. Имеет чистую синусоиду на выходе и отличается защитными функциями, включая предупреждение глубокого разряда АКБ и подключение неправильной полярности. Индикация режимов работы осуществляется за счет светодиодных индикаторов. Прибор имеет КПД 90% и рассчитан на входное напряжение 10.5-14 В.
MobilEn 1500

Мощный инвертор напряжения, рассчитанный на номинальную нагрузку 1500 Вт и пиковую мощность до 3000 Вт. Отличается повышенной надёжностью и устойчивостью к перепадам напряжения в бортовой сети автомобиля. MobilEn 1500 — инверторный преобразователь пятого поколения, который известен щадящим отношением к нагрузке: наличие нескольких степеней защиты гарантирует сохранность подключаемых приборов.
TBS Powersine PS600-12

Устройство относится к профессиональным инверторам средней мощности. Позволяет подключать 500-ваттную нагрузку, особо требовательную к чистоте сигнала питания. Для уменьшения энергопотребления прибор автоматически переходит в спящий режим. К особенностям PS600-12 относятся дистанционное управление, вентилятор с переменной скоростью для тихой работы и достаточно высокий КПД – более 92%.
STURM AW98A03

Повышающий автопреобразователь нижнего ценового сегмента, предназначенный для питания электробытовых приборов номинальной мощностью 240 Вт. Встроенная защита отключает нагрузку при повышении токоотдачи до 30 А, что соответствует 360 Вт. Форма выходного сигнала далека от «чистого синуса», поэтому STURM AW98A03 подойдет для подключения самых неприхотливых устройств.
В заключение хотелось бы напомнить правила использования инверторов. Так, при подключении к аккумулятору и запуску двигателя прибор выключен. После подачи питания устройство должно поработать на холостом ходу не менее 10-15 сек – только после этого подключаем нагрузку. Следуйте этим двум рекомендациям, чтобы дорогостоящий прибор радовал вас беспроблемной работой в течение всего срока эксплуатации.
Wester MSW250

Если ищете, какой автомобильный преобразователь выбрать для постоянного использования в дороге, Wester MSW250 – оптимальный вариант. Этот компактный и легкий (700 г) инвертор оснащается:
- Активным кулером для охлаждения системы.
- Световыми индикаторами и оповещающими сигналами, оповещающими об ошибках.
- Встроенным USB для зарядки мелкой электроники, в том числе мобильных телефонов, наушников и др.
Его алюминиевый корпус выдерживает практически любые механические нагрузки и не портится спустя продолжительное время эксплуатации. Приятным дополнением является гарантия от производителя – 60 месяцев, что также является показателем качества и надёжности уже с завода.
Несколько слов о самом устройстве
Автомобильный преобразователь напряжения или, как его еще называют, инвертор, способен преобразовать постоянный ток напряжением в 12 или 24 В в переменный ток напряжением в 220 В. Этот компактный прибор подключается к гнезду прикуривателя с помощью штекера, также в корпусе предусмотрены разъемы для подключения электроустройств – либо стандартная розетка, либо порт USB. У некоторых моделей присутствуют оба разъема, что делает их универсальными. К USB-порту можно подключать мобильный телефон, навигатор, электронную книгу и другие гаджеты, имеющие соответствующий провод. От розетки можно запитать ноутбук, портативный телевизор или DVD-проигрыватель, а также инструменты небольшой мощности, например, паяльник или клеевой пистолет.
Важно знать! К бортовой сети автомобиля можно подключать электроприборы мощностью не более 300 Вт. Большую нагрузку проводка просто не выдержит, поэтому более мощных энергопотребителей подключают напрямую к автомобильному аккумулятору
Казалось бы, проблем с использованием автомобильного инвертора возникать не должно – надо лишь соблюдать допустимую нагрузку. Но это не совсем так, ведь у каждого преобразователя есть предел мощности, и далеко не всегда он равен 300 Вт. Чтобы купленный вами прибор не вышел из строя в результате перегрузки, и не было причинено вреда проводке автомобиля, нужно правильно подсчитать необходимую нагрузку. О том, как выбрать автомобильный преобразователь напряжения по мощности, расскажем далее.
Лучшие автомобильные инверторы малой мощности
Преобразователи бортового напряжения авто в переменное «бытовое» 220 В выпускаются и с небольшими выходными показателями мощности, что разрешает подключать к ним в пути только ноутбук и другую маломощную аппаратуру. Вот лучшие автомобильные инверторы такого типа.
AIRLINE API-150-01 – популярный малыш
Это один из лучших автомобильных инверторов, который очень популярен среди водителей. Аппарат отличается крохотными размерами и подключается непосредственно к прикуривателю, поэтому не нужно открывать капот, накидывать клеммы на аккумулятор, а все действия разрешено выполнять в пути.
Выдает инвертор 150 Вт, что подойдет для зарядки видеокамеры, фотоаппарата, электробритвы и мобильного телефона. Для современных девайсов предусмотрен отдельный разъем USB, чтобы не занимать основную розетку.
Плюсы:
- компактные размеры инвертора упрощают хранение — аппарат можно класть в бардачок или нишу в торпедо;
- простое включение и использование даже при движущемся автомобиле;
- встроенная защита от перегрузок и перегрева;
- розетка комбинированного типа разрешает подключать вилки стандартной и редкой формы;
- дополнительное гнездо USB;
- способность выдать на пике 300 Вт;
- предварительное тестирование напряжения и сигнализирование зеленым индикатором о готовности к работе;
- пользователи в отзывах делятся, что время зарядки ноутбука от инвертора ничем не отличается от выполнения процесса дома;
- легкий и недорогой.
Минусы:
- нельзя включать технику мощнее 150 Вт;
- если в розетке будет плохой контакт, то сгорает предохранитель прикуривателя;
- при подключении сабвуфера на 36 Вт присутствует шум;
- громоздкая вилка от ноутбука будет выламывать гнездо прикуривателя — нужно чем-то поддерживать.
WESTER MSW250 — компромисс по мощности и удобству
Это лучший автомобильный инвертор по соотношению выходной мощности и удобству эксплуатации. Оборудование выдает стабильные 250 Вт мощности и пиковые 500 Вт, и в тоже время подключается к прикуривателю, что не потребует остановки в пути и присоединения к клеммам аккумулятора.
Инвертор выполнен в черном металлическом корпусе с возможностью закрепления на внутренней стенке автомобиля. К нему присоединен провод со штекером к прикуривателю, поэтому включение приборов в сеть не утяжеляет гнездо на приборной панели.
Плюсы:
- относительная ценовая доступность от 1800 рублей;
- светодиодная индикация готовности к работе и перегрева, после чего инвертор уходит в защитный режим для остывания;
- мощная розетка евро типа, в которой прочно закрепляются вилки от электрической техники и не выпадают от вибрации при движении авто;
- отдельный USB разъем, позволяющий одновременно заряжать телефон или фотоаппарат;
- подключение к бортовой сети через штекер прикуривателя автоматически исключает неправильную полярность и защищает инвертор от сгорания;
- в приборе предусмотрен собственный предохранитель;
- система сама распознает пониженное (менее 10 В) и повышенное (более 14 В) входящее напряжение, и отключает аппарат;
- легкий вес 600 г упрощает монтаж;
- инвертор защищен от короткого замыкания.
Минусы:
- не применим к некоторым моделям ноутбуков, у которых на параметрах адаптера указана сила тока 2 А;
- владельцы в отзывах жалуются на громкую работу вентилятора.
ОРИОН ПН-60 — для кипятильника
Это лучший автомобильный инвертор для приготовления еды в дороге при помощи кипятильника. Он пригодится в походе, длительном путешествии или дальнобойщикам предпочитающим собственную кухню фаст-фуду.
Аппарат выдает импульсные 450 Вт и способен стабильно поддерживать напряжение 200 Вт, что легко «потянет» дорожный кипятильник с аналогичными параметрами. Инвертор подключается в прикуриватель, для чего уже предусмотрен штекер с проводом.
Плюсы:
- алюминиевый прочный корпус, отводящий вырабатываемое тепло;
- кулер для охлаждения;
- собственный предохранитель на задней стенке;
- есть отдельный USB вход;
- световая индикация работы;
- внедрена защита от короткого замыкания;
- небольшой вес 900 г.
Минусы:
- стоимость около 3000 рублей;
- короткий провод питания;
- пригоден для зарядки ноутбуков с питанием только менее 1.5 А;
- обычная розетка, в которую трудно вставить вилку с заземлением.
Изготовление автомобильного инвертора
Инверторное устройство, способное преобразовывать 12 вольт в 220, становится незаменимым во время путешествий на автомобиле. Многие виды бытовой техники смогут работать в отрыве от стационарных источников питания. Единственным серьезным ограничением является величина максимально допустимой нагрузки, находящейся в пределах нескольких сотен ватт. Конечно, можно воспользоваться и более мощными инверторами, но в этом случае наступит очень быстрая разрядка аккумулятора.
В зависимости от расходования тока, нагрузка бывает активной, с максимальным потреблением энергии, и реактивной, когда энергия, полученная от батареи, потребляется частично. Характер нагрузки необходим для того, чтобы рассчитать максимальную мощность. Например, самая большая нагрузка, планируемая к подключению, составляет 300 Вт. Сам же инвертор должен обладать мощностью на 25% больше. По расчетам мощность устройства выходит 375 Вт, поэтому наиболее близким по этому значению прибором будет инвертор на 400 Вт.
По такой же схеме рассчитывается преобразователь, изготавливаемый собственными силами. Устройство с нормальной сборкой или схема простого инвертора обеспечивает потребности в освещении, зарядке телефонов, подключении телевизора и других устройств первой необходимости. Как уже отмечалось, не рекомендуется пользоваться мощными приборами, которые очень быстро сажают АКБ.
Для изготовления простейшего преобразователя будут нужны силовые транзисторы и мультивибратор. Такие устройства могут нормально работать даже в условиях резких перепадов температур. В условиях жаркой погоды понадобится система дополнительного охлаждения транзисторов, чтобы избежать их перегрева и выхода из строя. В большинстве случаев можно обойтись обычным кулером от компьютера, установленным на радиатор охлаждения.
Сегодня в конструкциях инверторов уже не используются обычные трансформаторы, которые обеспечивали высокочастотные преобразования на 220В. В преобразователях применяются импульсные схемы, обеспечивающие такой же результат. Для самодельного устройства подойдет микросхема К561ТМ2 с двумя D-триггерами. Один триггер DD1 является задающим генератором, а второй – DD1.2 – служит делителем частоты. Преобразование напряжения осуществляется силовыми транзисторами КТ827 или КТ819. Более качественное преобразование выполняется полевыми транзисторами IRFZ44, выдающими максимально чистую синусоиду.
Для получения контура частотой 50 Гц используется вторичная обмотка с параллельно соединенными конденсаторами электролитического типа и нагрузка. Без этой нагрузки, подключаемой на выходе, устройство не будет работать. Только после подключения какого-либо потребителя, начнется преобразование напряжения из 12 вольт в 220. Существенным недостатком подобных схем является не совсем качественное выходное напряжение. Чтобы увеличить мощность устройства потребуются более эффективные, но и более дорогостоящие транзисторы. Конденсатор, подключаемый к выходу, рассчитывается на минимальное напряжение в диапазоне от 250 до 300 вольт.
Рейтинг преобразователей напряжения 12в 220в
Согласно исследованиям и отзывам людей, которые уже испробовали данной аппарат можно отметить некоторые из них:
- «Порто Е 150» многие из покупателей уже оценили качество этого преобразователя. Главным преимуществом его является ценовая категория, которая значительно ниже других марок. Правда, небольшая мощность его не даст подключить к нему мощных потребителей. Хочется отметить также компактные размеры модели, и качественный штекер, позволяющий подключить его прямо от прикуривателя автомобиля. Однако в комплекте прилагаются и специальные зажимы к аккумулятору.
- «Тесла ПН 2200» Хорошая производительность этой модели основывается на качественной двух вентиляторной системе охлаждения. Имеет защиту от перегрузок в выходной цепи. В комплект входят различные разъёмы для подключения внешних потребителей электроэнергии. Корпус изготовлен из качественного алюминия, который служит дополнительным отводящим тепло материалом.
Классификация
Основными критериями классификации этих приборов являются мощность, форма тока и входное напряжение. Выбор конкретной модели зависит от целей, с которыми приобретается устройство.
Для подключения к автомобильному прикуривателю используются простейшие компактные преобразователи небольшой мощности. От них могут получать питание гаджеты с низким потреблением электроэнергии (телефоны, ноутбуки, вентиляторы, фонарики).
Мощность инвертора, включаемого в прикуриватель, не должна превышать 150 Вт. В противном случае можно вывести из строя всю электропроводку автомобиля.
Преобразователи для питания приборов мощностью от 150 Вт присоединяют напрямую к клеммам аккумулятора. Чтобы снизить потери КПД, не рекомендуется использовать «крокодильчики», которые входят в комплектацию некоторых моделей. Для стабильного и надёжного подключения больше подойдут медные клеммы с винтовым соединением.
Номинальная и пиковая мощность

При выборе преобразователя следует суммировать мощность всех потребителей, которые будут к нему подключены. К полученному результату прибавляют ещё 20%, так как прибор не сможет долго работать на пределе возможностей. Кроме того, возможны потери вследствие плохого контакта в соединениях или низкого качества кабеля. Также нужно учитывать ёмкость аккумулятора.
Рассчитывать мощность инвертора необходимо по двум характеристикам: номинальной и пиковой. Первая из них определяет нагрузку, под которой прибор может работать длительное время. У бытовых моделей она обычно составляет от 60 до 1000 Вт. Однако существуют модификации, у которых этот показатель превышает 1 кВт. С их помощью можно обустроить мобильную мини-электростанцию. Их целесообразно покупать, например, для подключения электроинструментов.
Пиковая мощность характеризует максимальную нагрузку, которую инвертор может выдержать в течение короткого промежутка времени. Она варьируется в пределах 150 – 10000 Вт. Ток, потребляемый некоторыми электроприборами при начале работы, в несколько раз превышает номинальное значение
Выбирая преобразователь, нужно обязательно обратить внимание на этот момент, иначе подключенное к нему оборудование может не запуститься
Мнение эксперта
Кузнецов Василий Степанович
Если устройство используется при работающем двигателе автомобиля, ток его нагрузки не должен быть выше тока, вырабатываемого генератором.
Для бытовых нужд (например, путешествий на автомобиле) обычно бывает достаточно инвертора мощностью до 600 Вт. Этого хватит, чтобы включить холодильник, зарядить телефон, ноутбук или фонарик. Ток нагрузки такого прибора составляет примерно 50 А, что значительно меньше показателей современных автомобильных генераторов.
Форма тока

Важным критерием выбора преобразователя является форма тока, получаемая на выходе. От этого параметра зависит, какие приборы к нему можно подключить.
Существует два вида формы:
- Чистая (непрерывная) синусоида. Диаграмма тока представляет собой ровную синусоиду. Такие приборы обеспечивают безопасное подключение любого оборудования. В схему этих устройств входят дорогостоящие комплектующие, поэтому цена на них достаточно высока.
- Модифицированная (изменённая) синусоида. Диаграмма тока – ступенчатая. Такие инверторы нельзя использовать для подключения электроинструмента с асинхронными двигателями, компрессоров и приборов, восприимчивых к помехам. Оборудование либо вообще не запустится, либо будет работать в экстремальном режиме, что приводит к снижению КПД и сокращению срока службы. Преобразователи с модифицированной синусоидой подходят для питания ламп, обогревателей, коллекторных двигателей, телефонов, ноутбуков, телевизоров. Повысить качество работы можно за счёт дополнительной установки устройства плавного пуска.
Стоимость инверторов с чистым синусом достаточно высока. Приобретать их целесообразно только при необходимости подключить оборудование, несовместимое с модифицированной синусоидой.
Как сделать преобразователь 12/220 своими руками
Обычный импульсный преобразователь имеет очень простую схему. Большинство
требуемых деталей выпаивается из старого блока питания. Правда, получаемое на
выходе напряжение в 220 Вольт будет далёким от синусоидального, и не
соответствует частоте 50 Гц. Это означает, что напрямую подключать электронику
или инструменты будет невозможно. Но есть решение: установка на выходе
выпрямителя со сглаживающими конденсаторами.
Главная часть схемы на фото — ШИМ-контроллер TL494. Частоту задают
конденсатор C2 и резистор R1. Их номиналы могут отличаться от представленных.
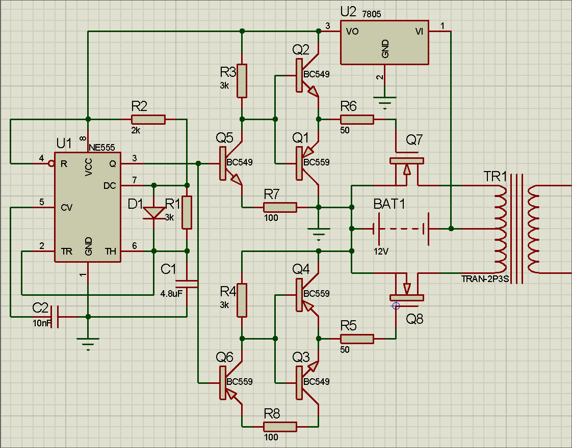
Другая схема является старой, собирается на отечественных элементах, но
выдаёт напряжение в 220 Вольт с частотой 50 Гц. Генератор здесь представляет
собой сдвоенный D-триггер, являющийся аналогом зарубежной микросхемы CD4013. В
случае необходимости можно произвести замену без изменений в схеме. Недостатков
у этой схемы немало: быстрый перегрев, обязательное использование мощного
стального сердечника, несинусоидальный выход, шум в работе.
Есть возможность обойтись и без адаптера, если нужно пользоваться дрелью
или другими инструментами. Вместо него устанавливается бензиновый генератор —
подпитывается от двигателя. Этот прибор может даже зарядить севший аккумулятор
— удобная штука!


















































